百科问答

百科问答 国内资讯 公司资讯 政策法规 培训资料 产品下载

用友T3-财务通标准版10 8plus2产品采购管理简介

发布时间:2025-11-16 

特价活动:>>>> 用友U8、T6、T+、T3软件产品4折优惠,畅捷通T+cloud、好会计、好业财、好生意云产品8折优惠,另有话费赠送。

 

7.10 采购管理
7.10.1 采购管理简介
采购管理系统是通管理软件的一个子模块。与“库存管理”联合使用可以追踪存货的出库信息,把握存货的畅滞信息,从而减少盲目采购,避免库存积压,同时可以将采购结算成本自动记录到存货成本(原材料、库存商品)账中,便于财务部门及时掌握存货采购成本。


7.10.2 与其他产品的关系

采购管理填制的入库单,库存管理能够审核确认,核算管理能够记账。采购管理没有结算的入库单,核算管理可做暂估记账处理;采购管理系统填制输入的采购发票,在采购相关处理后,自动向客户往来中记载应付账款信息。




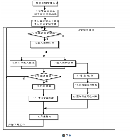
7.10.3 操作流程
7.10.3.1 第一年使用采购管理
初次使用的用户,应首先输入在使用软件前未执行完的采购订单、采购入库单(暂估入库)和采购发票(在途数据),并进行期初记账处理;做完这些工作后,就可以进入日常采购业务流程了。



7.10.3.2 第二年使用采购管理
第二年以及以后各年使用,应首先完成上年度各项工作,做好数据备份,之后利用结转上年功能将上年未执行完成的采购订单、未结算的采购入库单、发票和采购台账余额数据转入到新账套中。做完这些工作后,就可以进入日常采购业务流程了。





X畅捷通软件官方正版.用友软件.企业云服务

截屏,微信识别二维码

客服QQ:5151867

(点击QQ号复制,添加好友)