百科问答

百科问答 国内资讯 公司资讯 政策法规 培训资料 产品下载

用友U8CRM的主页面怎么进行桌面设置?

发布时间:2025-11-16 

特价活动:>>>> 用友U8、T6、T+、T3软件产品4折优惠,畅捷通T+cloud、好会计、好业财、好生意云产品8折优惠,另有话费赠送。

 

用友 U8CRM 的主页面:

分别说明如下:
 桌面:点击按钮显示系统桌面。
 个人信息:点击链接进入个人信息页面,包括个人信息修改、个人设置、消息提醒设置及自由提醒设置。
 电子邮件:点击链接进入系统电子邮件查看页面,包括收件箱、发件箱、已发送邮件、已删除邮件、草稿和所有邮件。
 手机短信:点击链接进入系统手机短信查看页面,包括收件箱、发件箱、已发送短信、已删除短信、草稿和所有短信。
 消息中心:点击链接进入消息列表页面,包括系统消息、员工消息、已发送消息、所有消息。
 全文检索:在文本框内输入检索关键字,系统在客户、联系人、线索中检索出匹配的记录并显示检索结果。
 系统配置:点击进入系统设置界面。
 营销管理:点击进入营销管理操作界面。
 服务管理:点击进入服务管理操作界面。
 营销服务管理:点击进入营销服务管理操作界面。
 登出:点击该链接,回到登录页面,需要录入用户名和密码等后重新登录。

3.2.1 桌面
3.2.1.1 桌面设置
桌面是系统的工作页面,桌面的显示内容可以依据个人需要来设定,在【桌面】标签页右键点击[设置],进入到桌面设置页面:



如果没有给操作员分配桌面设置的功能权限,则无法进行个人的桌面设置,此时桌面显示方案只能读取系统配置中分配的或者是默认的桌面方案:


若用户有权限进行桌面设置,一旦进行了设置,则桌面显示方案变为本地私有的方案,不受后台分配的桌面方案控制,也就是说在【系统配置】-【客户化平台】-【桌面设置】中给人员分配的桌面方案不会起作用,这种情况下,也可以通过【同步到员工】操作,强制替换每个操作员本地私有的桌面方案,参见【客户化平台】-【桌面设置】下的相关章节。

在前台,进入到桌面设置画面:



可以在此勾选在桌面显示哪些内容以及显示顺序、显示行数等。如果桌面上要显示《KPI 排名》,需要设置 KPI 排名的标题、维度、指标、统计期间等。


3.2.1.2 最近查看
在此栏目中列出最近浏览过的对象信息,列出对象的名称。点击对象名称可以快速链接到对象的查看界面。如果对象的名称设置为字段级控制,那么无查看权限的用户,只会看到*号。


3.2.1.3 最近新建
“最近新建”是最近做过的新建操作的快捷方式。系统会根据操作顺序自动添加最近新建的快捷方式。当操作员点击“新建”,进入到一个空白的新建画面时,将该“对象+类型”添加到桌面的“最近新建”快捷栏中,显示格式:对象名|对象类型名;如果对象没有类型,则只显示对象名。需要说明的是:参照生单的方式或从相关对象下推式创建的方式,即携带数据到新建画面的模式不支持添加快捷方式。


点击快捷方式,等同于点击了对象列表上相应的新建操作,直接进入新建画面。


3.2.1.4 常用功能
经常使用的菜单节点,可以加入到桌面“常用功能”中,便于在桌面上直接进入对应的功能节点。
“常用功能”需要用户手工添加,即用户自定义,在末级菜单中点击右键“加入常用功能”



添加过程中,如果常用功能节点重复,则添加不成功,系统给出提示。添加成功后,桌面效果图如下:



点击“常用功能”图标,会直接进入到对应的菜单节点页面。常用功能图标,可以右键点击删除,删除后,后面的图标依次向前移。

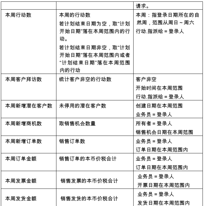
3.2.1.5 我的工作看板


 在桌面显示当前登录业务员的近期工作看板。
 自动统计今日、本周、本月的工作任务,并支持点击指标值,穿透查询具体任务
 直观显示业务员工作任务和工作成果

系统提供给用户一些固定的看板指标,如下所示:



3.2.1.6 KPI 排名
在桌面显示《KPI》排名的设置方法有 2 处:

 【系统配置】-【客户化平台】-【桌面设置】功能节点下,编辑桌面方案时,勾选显示《KPI 排名》,并进行 KPI 排名设置。桌面方案完成后,分配给人员使用。



 在前台“桌面”处右键点击【设置】,进入到桌面设置页面,勾选显示《KPI 排名》,则在桌面上会按预先设置好的标题、维度、指标、期间等显示 KPI 排名数据。进行该操作需要有对应的功能权限。




桌面“KPI 排名”显示效果如图:


KPI 设置选项说明:

 维度:可选维度包括:部门、业务员。这里只显示有数据权限的维度。部门
只统计末级部门。
 指标:可选指标包括:订单金额、发货单金额、发票金额、收款总金额、新增客户数、行动数、新增销售机会数、销售机会转化数。

 排名 TOP:可选择显示前 5 或前 10 的排名数据
 期间单位:可选的期间单位包括:按周、按月、按季、全年。选中期间单位后,继续选择统计的具体期间。进入到《KPI 排名》功能节点:
在桌面《KPI 排名》处点击“更多”,进入《KPI 排名》功能,可以手工选择维度、指标、期间等,点击按钮【查询】查看对应的排名数据。


说明:
 排名数据的“维度”和“指标”受数据权限控制。
 如果操作员对指标无权,则不显示“指标值”的具体数值,仅显示为“**”,排名的名次要显示。
 如果操作员对指标维度无权,则桌面不显示无权的维度数据,维度下拉选项中不出现无权的维度。
 排名数据不是及时更新的,依赖于后台定时任务“指标数据抽取服务”设置的执行时间和执行频率。



X畅捷通软件官方正版.用友软件.企业云服务

截屏,微信识别二维码

客服QQ:5151867

(点击QQ号复制,添加好友)