百科问答

百科问答 国内资讯 公司资讯 政策法规 培训资料 产品下载

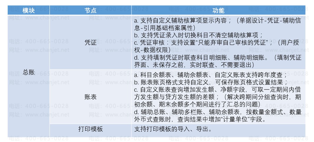
T+12.3新增功能

发布时间:2026-4-26 

特价活动:>>>> 用友U8、T6、T+、T3软件产品4折优惠,畅捷通T+cloud、好会计、好业财、好生意云产品8折优惠,另有话费赠送。

 

财务部分的新增功能就这些啦!

业务、零售、会员部分的,将会在下期推出,千万别错过哟~

X畅捷通软件官方正版.用友软件.企业云服务

截屏,微信识别二维码

客服QQ:5151867

(点击QQ号复制,添加好友)