热门关键词好会计 好业财 T+ 易代账 好生意 用友U8 用友BIP

    详细信息

    您现在的位置:网站首页 >> 百科问答 >> 详细信息

    用友T+17.0标准版产品账套选项设置详细步骤

    特价活动:>>>> 畅云管家新购、续费8折优惠,畅捷通T+cloud、好会计、易代账、好业财、好生意云产品8折优惠 

    3.3 账套选项设置


    系统选项也称系统参数、业务处理控制参数,是指在企业业务处理过程中所使用的各种控制参数,系统参数的设置将决定用户使用系统的业务流程、业务模式、数据流向。用户在进行选项设置之前,一定要详细了解选项开关对业务处理流程的影响,并结合企业的实际业务需要进行设置。由于有些选项在日常业务开始后不能随意更改,用户最好在业务开始前进行全盘考虑,尤其对产品全局有影响的选项设置更要考虑清楚。


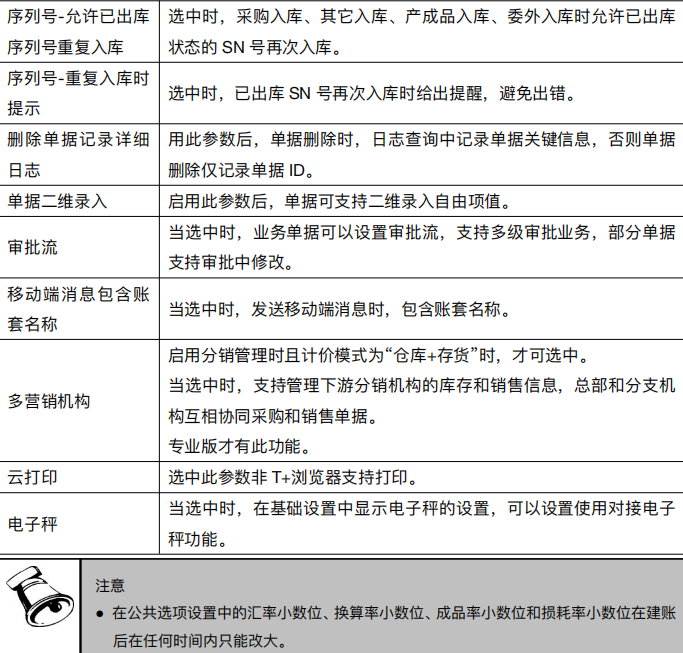
    3.3.1 公共选项




     

     

    上一篇:畅捷通T6V6.5如何备份账套?

    客服电话:400-665-0028

    关键字:用友财务软件,畅捷通软件,财务软件,进销存软件,U9官网,用友U8,用友T1,用友T+,用友T3,用友T6,畅捷通好会计,好生意,智+好业财,用友培训服务售后公司,畅捷通运营培训服务公司

    版权所有:用友畅捷通软件 Copyright © 2026 All rights reserved.

    鲁ICP备2020041017号-6