5.14.4.报表审核
在经常使用的各类财经报表中,每个数据都有明确的经济含义,并且各个数据之间一般都有一定的勾稽关系。例如:在一个报表中,小计等于各分项之和,而合计又等于各个小计之和等。模板中支持用户设置审核公式,通过审核公式来检查报表内的勾稽关系是否正确,以确保报表数据的准确性。当模板中设置了审核公式时,在对应的报表中可以使用审核功能来检查报表内的勾稽关系是否正确。系统将按照模板中设置的审核公式进行审核,若存在审核失败的情况,将给出具体的出错提示。
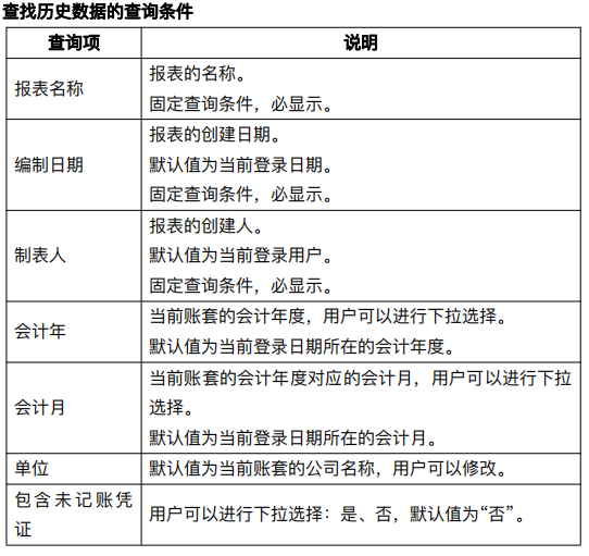
5.14.5.报表查询
在查询窗口中,用户可以进行查询条件值的录入。用户录入的查询条件值将参与后续的数据计算以及报表数据的查询。在模板中,为用户提供了设置查询条件的功能。本系统为用户提供了 4个可供选择的查询条件:会计年、会计月、单位、包含未记账凭证,用户在每个模板中可以分别设置具体使用哪些查询条件。


5.15 多公司管理业务
多公司分类设置
以 admin 登录系统管理,为多公司设置分类,可以按区域、经营板块等设置分类。分类下设置所属子公司账套。各账套可以同属于不同的分类。在多公司管理中,查询时,可以按照多公司分类快速检索到指定子公司账套。在多公司管理中,支持按多公司分类查账。在多公司管理中,TUFO 报表支持按多公司分类编制统计报表,如经营板块分析表,区域子公司销售排行榜等。
多公司设置
支持设置总公司与子公司间的关系。子公司下还可以下设管理公司。公司间可交叉管理,无限制。
多公司财务账表
支持多个公司账套间的账表汇总查询;
支持多个公司账套间的账表跨年度查询;
支持同一公司已结转账套间财务账表的跨年度集中查询。
以上特性涉及到的账表包括:“多公司科目总账”、“多公司科目明细账”、“多公司科目日记账”、“多公司科目余额表”、“多公司辅助总账”、“多公司辅助明细账”、“多公司辅助余额表”,共 7 张账表。
多公司财务报表
TUFO 总账函数支持跨账套取数,用户可自定义企业多公司管理报表。
支持跨账套取数的函数包括: QC、QM、XJQC、XJQM、SQC、SQM、LXJLL、XJLL、DFS、FS、LFS、SDFS、SFS、SLFS、JE、SJE、FJYFS、FZZJ、ZCCZ、ZCJS、ZJTXFS、GET、GETDATA 等函数。
2007 企业会计准则、2013 小企业会计准则下,预置多公司资产负债表、多公司利润表、多公司现金流量表,满足企业快速应用需求。说明:多公司管理公共参数规则
(1)会计期间(必须一致)
总公司账套与子公司会计期间个数、起始日期、结束日期必须相同。
(2)币种(本位币必须相同)
是否启用外币可不一致。币种以当前账套为准进行查询。
(3)数据精度(可不一致)
只考虑数量小数位、单价小数位的影响。以当前账套为准进行查询。
(4)产品版本(必须一致)
(5)科目
科目级次:科目级次可以不相同。以当前账套科目级次为准进行查询。不支持科目同一级次科目编码长度不同。
辅助核算:辅助核算启用项可以不同。以当前账套设置为准进行查询。
数量核算:数量核算启用属性可以不同。以当前账套设置为准进行查询。
(6)账表查询依据
多账套科目查询依据:
科目为科目编码为准进行查询。辅助核算一期只支持固定辅助核算,暂不支持扩展辅助核算。往来单位、部门、个人、项目以名称为准进行查询,存货为编码为准进行查询。
跨账套查询规则:
范围:受多公司设置影响
应用:查账、出表,受多公司设置影响,只处理汇总,不处理合并。
跨年度查询规则:
原则:通过科目对照关系进行查询,详细规则同之前独立规则查询规则。
(6)用户权限
多公司管理只设置功能权限。有多公司管理功能权限即为最高权限,不再控制数据权限。
分类设置
用户可根据公司业态布局或统计需要自由设置账套分类,如业务板块、区域等,分类设置不做上限控制,每个分类可对应一个账套;多公司财务账表、报表账套过滤条件支持按账套分类筛选,展现形式为左分类树右账套列表;多公司科目余额表、辅助余额表支持按账套分类分组汇总统计。