3.2.3 设置用户,为用户设置所属用户组
关于用户:
支持无员工信息的用户,如:为非本单位员工创建用户信息,以便该用户进行特定的系统操作;一个用户账号只能对应一个员工,一个员工可以同时拥有多个用户账号;
关于停用用户:
不能对已停用的用户进行授权操作;已停用的用户也允许被删除;已停用用户不可登录系统。
操作步骤
1. 系统管理用户权限,点击进入权限管理功能界面。
2. 在权限管理界面,点击〖新增用户〗按钮,弹出"用户管理 "界面,输入用户账号、用户姓名、所属用户组、密码、确认密码、备注。输入完毕,点击〖确定〗按钮,保存新增用户信息。所属用户组可以选择“独立用户”。
3. 选中要修改的用户,点击〖修改〗按钮,可进入修改状态。如果用户被使用,用户账号不能被修改,其他信息都可以修改。
4. 选中要删除的用户,点击〖删除〗按钮,可删除该用户。已使用的用户不能删除。
3.2.4 为用户分配功能、字段权限和数据权限
请参见“为用户组分配功能权限和字段权限”。
3.2.5 为用户分配移动应用权限
移动应用分为”T+移动下单”、 ”T+商品及库存”、 ”T+要货申请”、 ”T+跑店管理”、”T+收款”、 ”T+欠款对账”、“T+费用单”、“T+订阅报表”、“T+业务报表”、“T+经营看板及排行榜”等,分别按用户进行授权,授权时必须有手机号或邮箱。
注意:
同步到云端:针对有二级授权的,T+移动下单、T+要货申请、T+经营看板及排行榜有二级授权的应用,通过此操作,可以将授权信息同步更新到企业工作台中,保证授权信息的一致性。
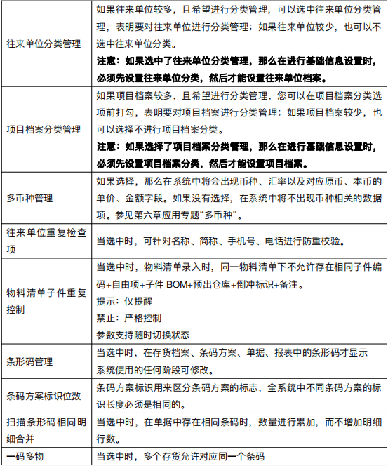
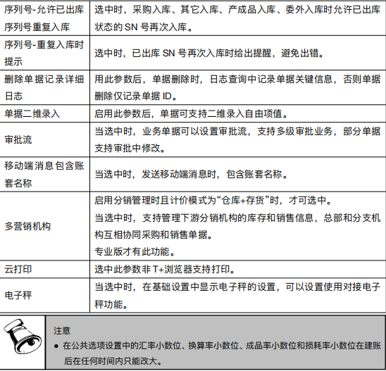
3.3 账套选项设置
系统选项也称系统参数、业务处理控制参数,是指在企业业务处理过程中所使用的各种控制参数,系统参数的设置将决定用户使用系统的业务流程、业务模式、数据流向。用户在进行选项设置之前,一定要详细了解选项开关对业务处理流程的影响,并结合企业的实际业务需要进行设置。由于有些选项在日常业务开始后不能随意更改,用户最好在业务开始前进行全盘考虑,尤其对产品全局有影响的选项设置更要考虑清楚。
3.3.1 公共选项

