热门关键词好会计 好业财 T+ 易代账 好生意 用友U8 用友BIP

    详细信息

    您现在的位置:网站首页 >> 百科问答 >> 详细信息

    进入档案维护界面有那些方式?T+标准版&专业版操作手册告诉你

    特价活动:>>>> 畅云管家新购、续费8折优惠,畅捷通T+cloud、好会计、易代账、好业财、好生意云产品8折优惠 

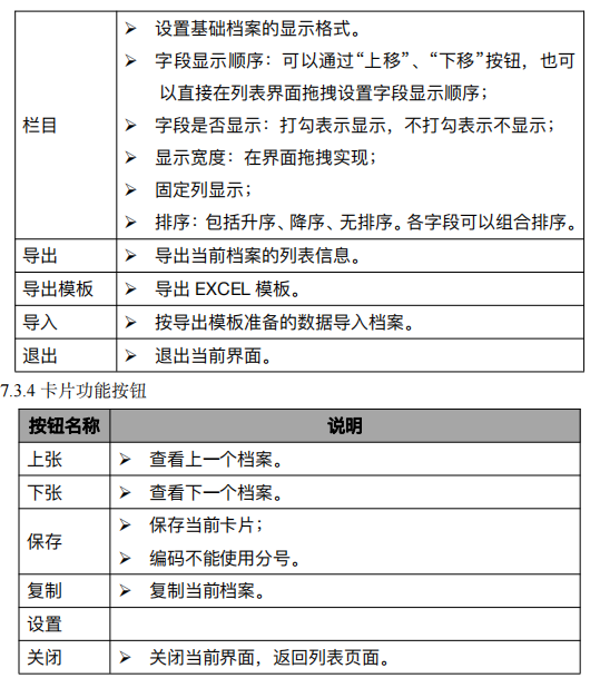
    7.3 基础档案公共操作
    7.3.1 进入档案方式
    进入档案维护界面有以下方式:
    1. 基础设置常用信息设置
    2. 初始化导航基础档案
    3. 我的工作台基础档案
    4. 单据、报表查询条件的基础档案参照界面新增
    5. 常用功能区


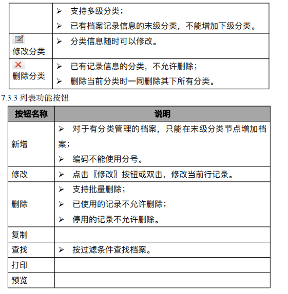
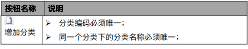
    7.3.2 分类功能按钮

    对于往来单位、存货,如果启用了分类管理,需要进行分类档案维护。




     

     

    上一篇:进入报表查询界面有那些方式? 畅捷通T+标准版&专业版操作手册告诉你

    客服电话:400-665-0028

    关键字:用友财务软件,畅捷通软件,财务软件,进销存软件,U9官网,用友U8,用友T1,用友T+,用友T3,用友T6,畅捷通好会计,好生意,智+好业财,用友培训服务售后公司,畅捷通运营培训服务公司

    版权所有:用友畅捷通软件 Copyright © 2026 All rights reserved.

    鲁ICP备2020041017号-6